根室市再生可能エネルギー発電施設の設置に関する条例
根室市再生可能エネルギー発電施設の設置に関する条例
根室市は、市内における再生可能エネルギー発電施設の設置及び維持管理等に関し、必要な事項を定めることにより、再生可能エネルギー発電施設の事業区域及び周辺地域における災害の防止並びに良好な自然環境及び生活環境の保全を図り、もって市民の安全で安心な生活を確保することを目的として「根室市再生可能エネルギー発電施設の設置に関する条例」を制定し、令和8年1月1日から施行します。
※既設置済の施設についても条例に基づく地位の承継等の届出が必要となります。
根室市再生可能エネルギー発電施設の設置に関する条例(PDFファイル:247.7KB)
根室市再生可能エネルギー発電施設の設置に関する条例施行規則(PDFファイル:201.4KB)
根室市再生可能エネルギー発電施設の設置に関する条例【手引き】(PDFファイル:2.5MB)
条例の対象
市内に設置される太陽光発電施設(同一又は共同の関係にあると認められる設置者が、同時期若しくは近接した時期、又は近接した場所に設置する太陽光発電施設の合算した出力が10kw以上となる場合を含みます。)及び風力発電施設、その他の再生可能エネルギーを電気に変換する設備及びその附属設備(国又は地方公共団体が行う再生可能エネルギー発電事業は除きます。また、太陽光発電施設を利用し発電を行う事業で定格出力10kw未満のもの、建築物の屋根又は屋上で行う太陽光発電事業は除きます。)
禁止区域


抑制区域

都市計画法第8条第1項第1号に規定し抑制区域として指定する区域
土砂災害警戒区域等における土砂災害防止対策の推進に関する法律第7条第1項の土砂災害警戒区域 及び第9条第1項の土砂災害特別警戒区域、津波防災地域づくりに関する法律第53条第1項の津波災害警戒区域、水防法第14条の3第1項の高潮浸水想定区域
再生可能エネルギー発電施設の設置に関する手続き
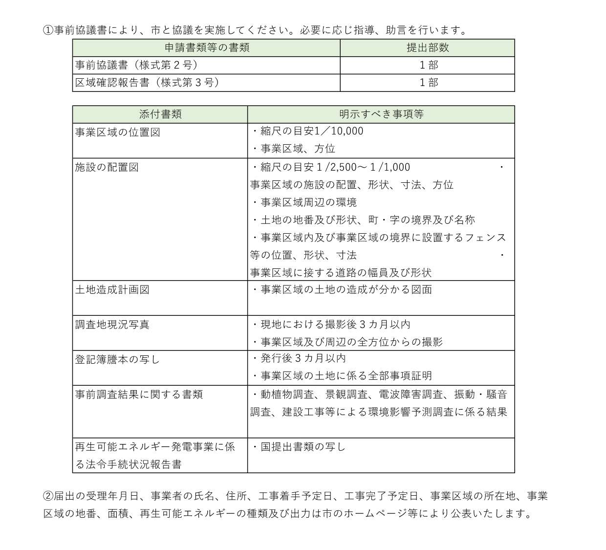
再生可能エネルギー発電施設の設置事業を行なおうとするときは、その事業計画について、事前調査を行い、その結果を報告した上で、事前協議を行う必要があります。事前協議を終えた事業者は、周辺関係者等に対して事業計画に関し説明会等を実施し、合意形成を図らなければなりません。
※特に、本条例には発電事業を禁止又は抑制する地域を定めていますので、発電事業用の土地取得前及び電力会社との協議前の検討段階において、本市に相談するようお願いします。

(1)事前調査

(2)事前協議

(3)周辺関係者への説明


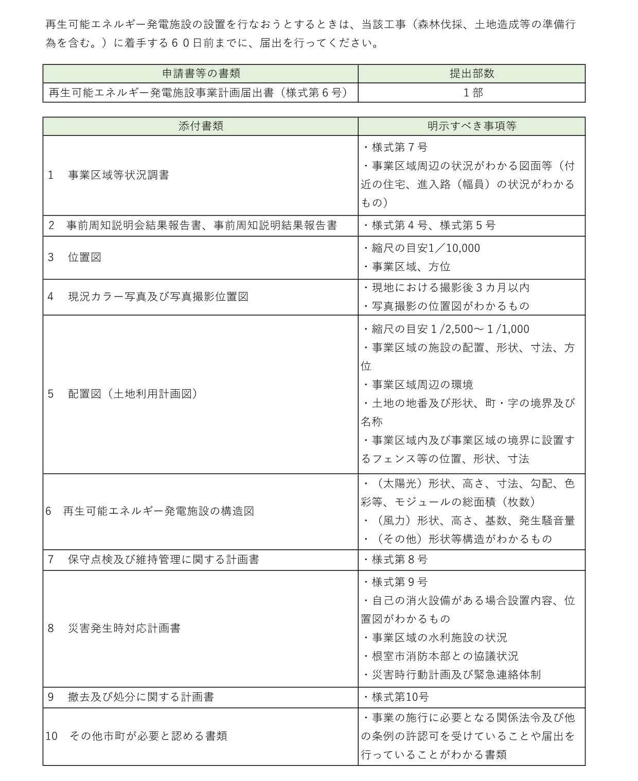
(4)届出

(5)変更届出

(6)工事完了の届出

再生可能エネルギー発電施設の設置後の手続き
(1)地位の承継の届出

(2)廃止の届出

(3)維持管理
再生可能エネルギー発電事業を実施する間、災害又は生活環境等の保全上支障が生じないよう保守点検及び維持管理に関する計画書(様式第8号)に基づき、再生可能エネルギー発電施設及び事業区域内を常時安全で良好な状態となるよう維持管理しなければなりません。
報告の徴収

立入調査等
条例の施行に関し必要な限度において、事業区域に立ち入り、調査、質問をする場合があります。
指導、助言及び勧告
市長は、必要があると認めるときは、事業者に対し必要な措置を講ずるよう指導又は助言を行うことができます。次に掲げる者に対して期限を定めて必要な措置を講ずるよう勧告することができます。
(1)事業計画に伴う届出、変更に伴う届出を行わず、又は虚偽の協議をしたとき
(2)正当な理由なく事業計画に伴う届出、変更に伴う届出をする前に設置工事に着手したとき
(3)工事完了、地位の承継、廃止に伴う届出を行わず、又は虚偽の協議をしたとき
(4)廃止に伴う解体、撤去、廃棄等の適切な措置を講じなかったとき
(5)適正な維持管理を怠り、事業区域外に被害を与えたとき、又は被害を与えるおそれがあるとき
(6)報告又は資料の提出をせず、若しくは虚偽の報告若しくは資料の提出をし、又は立入調査を拒み、妨げ若しくは忌避し、質問に対し答弁せず、若しくは虚偽の答弁をしたとき
(7)指導、助言に正当な理由なく従わなかったとき
公表
市長は、勧告を受けた事業者が正当な理由なく従わない場合は、当該事業者の氏名及び住所並びに当該勧告の内容を市のホームページへの掲載等により公表することができます。
災害の復旧
事業に起因して災害が発生したときは、市その他関係機関と速やかに協議し、誠意をもって復旧を行わなければなりません。
様式
様式第1号 事前調査報告書 (Wordファイル: 19.4KB)
様式第2号 事前協議書 (Wordファイル: 20.0KB)
様式第3号 区域確認報告書 (Wordファイル: 20.2KB)
様式第4号 事前周知説明会結果報告書 (Wordファイル: 19.1KB)
様式第5号 事前周知説明結果報告書 (Wordファイル: 18.8KB)
様式第6号 再生可能エネルギー発電施設事業計画届出書 (Wordファイル: 18.9KB)
様式第7号 事業区域等状況調書 (Wordファイル: 19.0KB)
様式第8号 保守点検及び維持管理に関する計画書 (Wordファイル: 18.9KB)
様式第9号 災害発生時対応計画書 (Wordファイル: 19.0KB)
様式第10号 撤去及び処分に関する計画書 (Wordファイル: 19.0KB)
様式第11号 再生可能エネルギー発電事業計画変更届出書 (Wordファイル: 19.0KB)
様式第12号 再生可能エネルギー発電事業工事完了(中止)届出書 (Wordファイル: 18.8KB)
様式第13号 再生可能エネルギー発電事業地位の承継等届出書 (Wordファイル: 18.9KB)
様式第14号 再生可能エネルギー発電事業廃止届出書 (Wordファイル: 18.5KB)
様式第15号 再生可能エネルギー発電事業廃止完了届出書 (Wordファイル: 18.4KB)
様式第16号 事故等報告書 (Wordファイル: 18.4KB)
禁止・抑制区域確認窓口一覧
禁止・抑制区域確認窓口一覧 (PDFファイル: 388.6KB)
その他市長が必要と認める書類
再生可能エネルギー発電事業に係る関係法令手続状況報告書 (Wordファイル: 33.5KB)
再生可能エネルギー発電事業に係る関係法令手続状況確認窓口一覧 (PDFファイル: 204.6KB)
設置事業の手続き状況の公表
設置事業については、手続きの進捗に合わせて随時市HPにて公表します。
・事前協議
・計画の届出
・計画変更の届出
・工事完了(中止)の届出
・地位の承継
・廃止の届出
参考資料
参考資料(太陽光発電施設) (PDFファイル: 5.1MB)
国・北海道関連リンク
資源エネルギー庁「事業計画ガイドライン(太陽光発電)」外部リンク
資源エネルギー庁「事業計画ガイドライン(風力発電)」外部リンク
環境省「太陽光発電設備のリサイクル等の推進に向けたガイドライン」外部リンク
北海道「太陽電池・風力発電設備景観形成ガイドライン」外部リンク
市関連リンク
- この記事に関するお問い合わせ先
-
水産経済部商工労働観光課
〒087-8711
北海道根室市常盤町2丁目27番地
根室市役所 2階
電話番号:0153-23-6111(代表) ファックス:0153-24-8692商工労働観光課へのお問い合わせはこちら
更新日:2026年03月18日
















